搜索
海南经济特区琼州新闻和出版业有限公司
QIONGZHOU NEWS AND PUBLISHING INDUSTRY GROUP

中国科学引文数据库(CSCD)收录期刊(2025-2026)目录公布

发表时间:2025-08-13 12:00来源:中国科学引文数据库

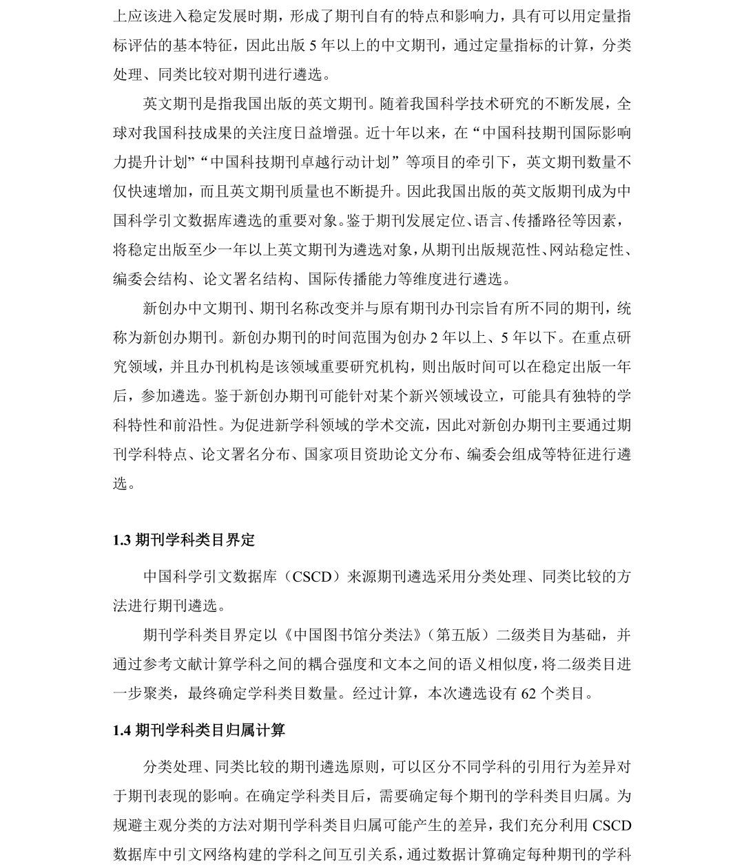
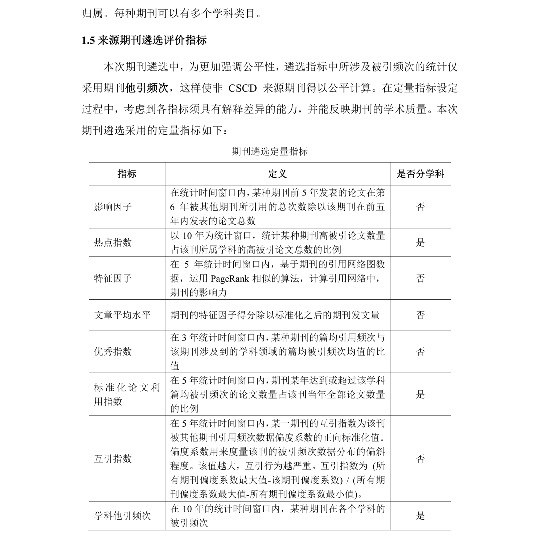
经过定量统计和专家评审后,2025-2026年度中国科学引文数据库来源期刊遴选工作已经结束,并发布了来源期刊目录。本次遴选期刊的报告如下:


图片
图片
图片
图片
图片

遴选结果可通过公众号查询,具体查询方式如下:

进入CSCD公众号,在底部点击“来源期刊”,进入“来源刊查询”,即可进入查询界面。

图片
图片


CSCD(2025-2026年度)遴选结果如下:

图片
图片
图片
图片
图片
图片
图片
图片
图片
图片
图片
图片
图片
图片
图片
图片
图片
图片
图片
图片
图片
图片
图片
图片
图片
图片
图片
图片
图片
图片
图片
图片
图片
图片
图片
图片

文章分类: 教育培训